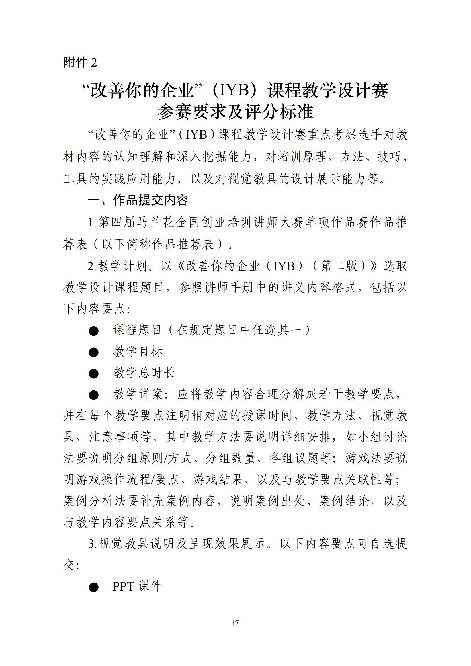
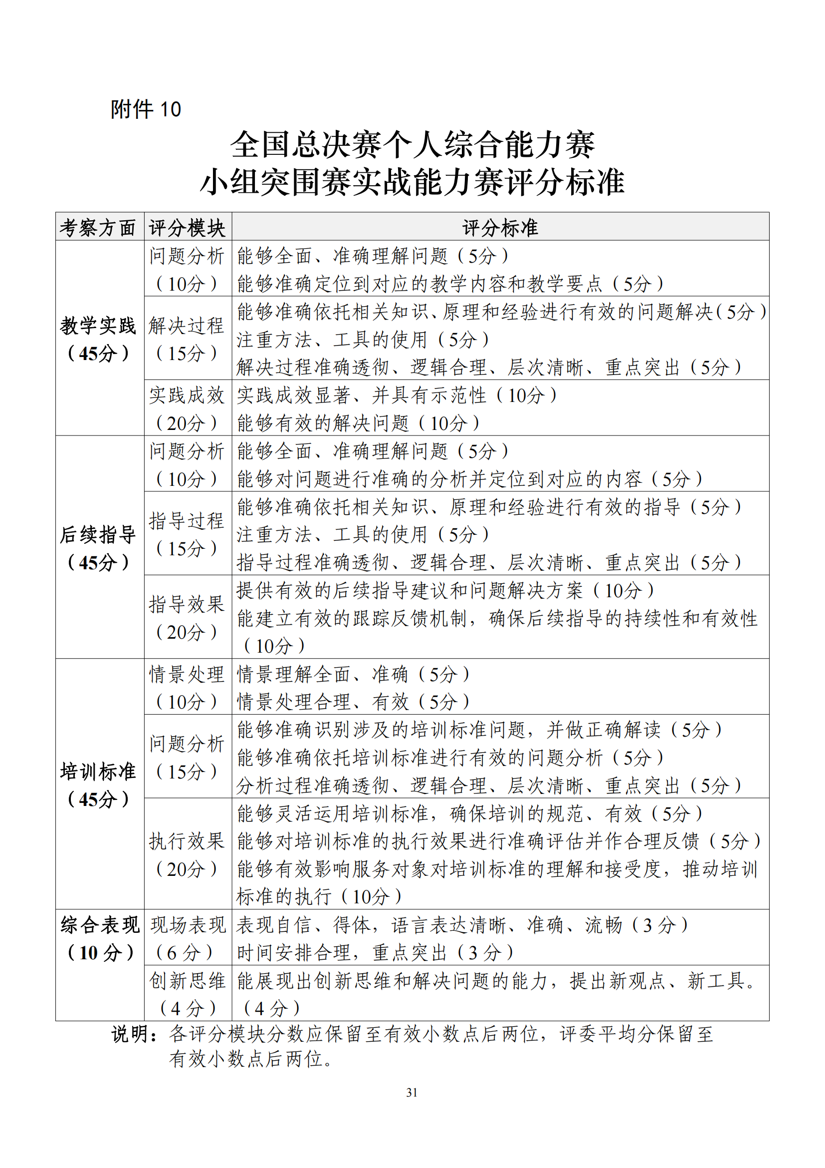
四川创业培训教学服务平台
请登录
我是学员
我是讲师
我是机构
资源中心
视频课程
互动游戏
专家团队
首页
培训机构
政策资讯
创业之星
优秀讲师
精彩活动
课程资源
创业服务
首页
/
政策资讯
/
测试测试
/
关于印发第四届马兰花全国创业培训讲师大赛技术文件的通知
2024-03-26 14:38:53
相关动态
人社部发2025 5号健全创业支持体系提升创业质量意见
2025-02-27 11:48:56
关于印发第四届马兰花全国创业培训讲师大赛技术文件的通知
2024-03-26 14:38:53
创业引领者专项活动暨第四届马兰花全国创业培训讲师大赛
2023-12-21 15:48:36
智能客服
服务热线
政策咨询:12333
技术咨询:0571-88885888
商务咨询:15858137880
扫码关注
网络创业培训公众号
扫码关注公众号
微信扫码关注网络创业培训公众号
顶部